W3School TIY Editor
W3School 在线教程
改变方向
暗黑模式
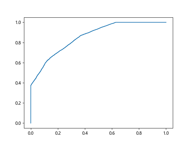
# 这三行代码使编译器能够绘图: import sys import matplotlib matplotlib.use('Agg') import numpy as np import matplotlib.pyplot as plt from sklearn.metrics import accuracy_score, confusion_matrix, roc_auc_score, roc_curve n = 10000 y = np.array([0] * n + [1] * n) # 生成两种概率预测: y_prob_1 = np.array( np.random.uniform(.25, .5, n//2).tolist() + np.random.uniform(.3, .7, n).tolist() + np.random.uniform(.5, .75, n//2).tolist() ) y_prob_2 = np.array( np.random.uniform(0, .4, n//2).tolist() + np.random.uniform(.3, .7, n).tolist() + np.random.uniform(.6, 1, n//2).tolist() ) def plot_roc_curve(true_y, y_prob): """ 根据预测概率绘制ROC曲线 """ fpr, tpr, thresholds = roc_curve(true_y, y_prob) plt.plot(fpr, tpr) plt.xlabel('假阳性率') plt.ylabel('真阳性率') fpr, tpr, thresholds = roc_curve(y, y_prob_2) plt.plot(fpr, tpr) # 这两行代码使编译器能够输出图形: plt.savefig(sys.stdout.buffer) sys.stdout.flush()